在国内,银行拥有100万“存款”,属于什么水平!你知道答案吗?
在国内,银行拥有100万“存款”,属于什么水平!你知道答案吗?

对于深刻了解“积少成多”这个词的人来说,在存钱这件事情上,往往会有持之以恒的决心。

尤其是在经历了三年的新冠疫情,有忧患意识的人就更多了,花钱方面不再一味地放宽手脚。
从2020年到2022年,增加的人民币存款呈逐渐上升趋势,分别为19.65万亿元、19.68万亿元、26.26万亿元。

(经济观察报)
虽然2023年与2022年相比有所回落,但也维持在了二十万亿元以上,为25.74万亿元。
如今2024年还剩下最后一个季度没过完,但前三个季度人民币存款增加的数据,也已经达到了16.62万亿元。

在这种存款很积极的情况下,有很多人的存款已经突破了百万元大关,这在银行里面属于是什么水平呢?
一、100万“存款”在银行什么水平?
100万是什么概念?
可能等同于一套房子,也可能等同于一辆豪车,又或者是可以等同于一份治病救命的“稻草”。

不管100万等同于什么,它都是一笔很可观的财富。
尤其是只作为“存款”这种情况下,意味着除去这笔钱,储户的日常开支还有其它的钱可以支撑。
至于100万的“存款”在银行里面算什么样的水平,一般来说算是中等以上的。

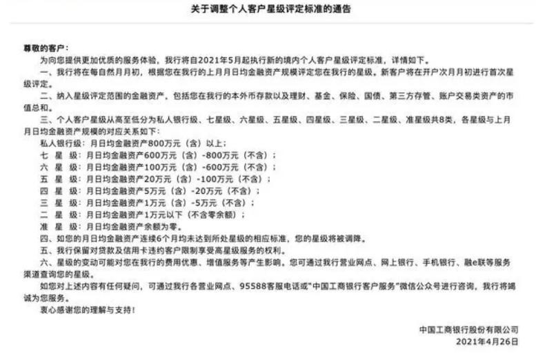
以2021年4月26日,工商银行所发布的个人客户星级评定标准来看,在8类星级当中,月日均金融资产在100万元(含)-600万元(不含)这个范围内的客户,属于是六星级的。
在这个星级之上还有两个星级,分别是月日均金融资产在600万元(含)-800万元(不含)的七星级,以及月日均金融资产在800万元(含)以上的私人银行级。
月日均金融资产指的是一个月内每天的资产总额,其中自然就包含了客户在银行里面的存款。

当然,不同的银行对客户的评级标准会有区别,持有100万元能在要存入的银行里面享受到哪个级别的待遇,要视具体的情况来定。
那么个人在银行账户里面存款达到100万元的,占比多不多呢?
其实单从工商银行将月日均金融资产100万元评定为六星级这一做法来看,就能侧面反映出有100万元可作为存款的客户,占比不会特别多,否则也得不到较高的评级。

另外,根据截止到2024年6月底,已经达到了147.5万亿元的居民储蓄存款总额来看,分摊到14亿人的身上,每个人的存款约为10.5万元。
以一家三口这样的家庭模式来算,等于一个家庭的存款约为31.5万元,跟100万元还有三倍多的差距。
更遑论这是在均摊的情况下,毕竟现在不少人的月薪还不到5000元。

二、100万元多吗?存起来有多难?
与曾经一个地方连出现一个万元户都会被报道出来的情况相比,现如今提到100万元,很多人还会不屑一顾,觉得这笔钱可能连套房子都买不到。
这样说的确是有些夸张了。
虽然自从房价高速上涨之后,哪怕经过了这几年的下跌,也依旧是不便宜的,但在面积大小、地理位置等方面有所区分的情况下,100万元以内的房子也不少。

一般来说,一线、二线城市内的房子,售价会高于三、四线城市,尤其是北京、上海这样的地方。
哪怕郊区的房子对绝大多数人而言,也是终其一生难以住到的。
更别说把房子买下来了,可能在砸锅卖铁凑足了100万元之后,连个首付都不够。

这样的情况在买豪车的时候也会发生,家里有钱的人大手一挥,就能开走价值上百万的车。
可对于手里面只有100万元的人来说,车子这样的消耗品在买下来的那一刻,它就已经在贬值了,等于是100万元在不断地亏损。
还有生病这样的情况,如果是重病的话,光是住进ICU每天就会产生数千元到上万元的治疗费用。
以每天10000元来算,100万元也只是能支撑三个多月。

但身体健康啥毛病也没有的情况下,100万元能花的时间就很长了。
以一家三口每个月固定2000元的伙食费来计算,花完100万元的伙食费需要41年左右的时间。
因此,100万元多不多在不同人看来有不同的概念。
有钱的人不会觉得这笔钱的很庞大,别说一年了,甚至一天就能把这笔钱花完。
但没钱的人想要获得100万元,可能要搭上好多年的工作时间。

另外,拥有100万元的个人资产,跟存款有100万元,是完全不同的两码事。
还是拿房子来说,一套100万元的房子,哪怕买房的人没办法全款,通过银行贷款的方式也可以买下来,到手后就等于自己有了100万元的房产了。
但这份个人资产是略显虚空的,一旦房贷供应不上,房子就有可能重新流回市场。

如果房子没有增值,原房主还将“损失”在多年还贷的情况下,支付给了银行的利息。
也可以这样说,就是将房子、车子、以及其它的个人物品、存款等都算上,个人资产能达到百万元的人,放眼望过去是不少的。
只是这些人的存款有没有100万元,那就很难说了。

即便是有,碰到没车、没房的情况,存款也大概率是“保不住”的,会在某一天被变成房产、车子来维持对外体面的生活状态。
至于需要多久能赚到100万元,根据国家统计局发布的2023年各省份平均工资来看,北京与上海属于是“领跑者”。
城镇非私营单位就业人员的平均工资均在20万元以上,私营单位的也均在10万元以上。

(椒江发布)
就按照20万元的年工资来算,100万元不吃不喝也需要5年的时间。
而北京与上海的高消费、高房价也都是有目共睹的。
绝大多数的工薪阶层别说在这样的城市买房了,能租得起房子,裹住日常的吃喝就很不错了。
更何况20万以上的工资是被平均出来的,有些人可能一年才挣到5、6万元甚至更低的工资。

以5万元的年工资来算,100万元需要额20年才能挣到,吃吃喝喝也就所剩无几了,拿什么在银行里面拥有存款呢?
从这也能看出来,为何工商银行会给有100万元存款的客户较高的星级了吧?
很简单,纵使现如今在奔赴小康生活这方面,国内的整体趋势是良好的,但在先满足生活需求的基础上,有大额存款的人占比仍是少数的。

如果想要积攒到更多的钱拿来做存款,学会合理地规划自身的职业,让收入有所增长很重要。
毕竟“打铁还需自身硬”,收入高了之后,不仅存款可以变多,还可以享受到更好的物质生活。
并且在存款较多,成为了银行的VIP客户之后,不仅能体验到更好的个人专项服务,还可以跟银行针对存款利率进行谈判。

三、为何利率下调挡不住存款热情?
如果要给2024年标注关键词,那么“降息”绝对算得上是一个,因为在银行调整了存款利率后,大众迎来了定期存款“1时代”。
以工商银行为例,2024年10月18日经过了下调后,5年期的定期存款挂牌利率为1.55%。

(智慧海都)
其实早几个月前,也就是在7月份的时候,包含工商银行在内的国有大行5年期的定期存款挂牌利率就已经只有1.80%。
只不过是到了10月份后,再次给储户们来了一次心灵上的冲击罢了。
不过,2024年的前三个季度人民币存款增加了16.62万亿元,到了10月底这个数据产生了变化,增加总额上涨到了17.22万亿元。
这在一定程度上代表了存款利率的下调,并没有完全影响到大众对存钱这件事情的热情。

或许这份热情当中,有一部分是受到了之前疫情的影响。
感觉到了世事无常,想要用更多的存款给自己多一份保障,未来消费储能。
实际上,即便没有三年疫情的影响,中国人爱存钱也是一件早就被公开的事情了。
哪怕有外来的“超前消费”这一理念在不断地进行冲击,也依旧有大量选择将钱存到银行的“保守派”。

毕竟从经济层面上获取安全感,可能比从人的身上找安全感要牢靠的多。
尤其是在现如今的就业形势较为严峻,失业找不到工作的人一抓一大把的情况下。
一旦失去了原本的工作,且没有新工作可以接替,就需要动用存款了,否则日常生活都可能难以维持下去。

从这个角度上来看,选择存钱未必没有一种“未雨绸缪”的意思在。
当然,也有一部分人之所以选择存钱,跟缺乏更多的投资渠道,以及不敢随便投资理财,担心会有风险也不无关系。
与其在不了解的情况下,为了更高的利率去投资理财,不如老老实实地存钱是很多人的心理。

结语
如今国内在银行拥有100玩“存款”的人不少,只是在14亿人口面前,就显得有些微不足道了。
再一个就是有100玩“存款”不代表日常生活就一定会过得很舒心,倘若处处都要用到这笔钱,那就会有坐吃山空的时候。
因此,合理规划手中的每一笔钱也十分地重要,让钱能落在实处对绝大多数的普通人来说,是需要学习的事情。
[免责声明]文章的时间、过程、图片均来自于网络,文章旨在传播正能量,无低俗等不良引导,请观众勿对号入座,并上升到人身攻击等方面。理性看待本事件,切勿留下主观臆断的恶意评论,互联网不是法外之地。本文如若真实性存在争议、事件版权或图片侵权问题,请及时联系作者,我们将予以删除。
参考资料:
海峡消费报2020-05-25 《账户里有100万存款,在国内属于什么水平?银行员工透露实情》
海峡都市报- 来源:智慧海都2024-10-18《存款利率,下调!》
椒江发布2024-11-19 《最新,平均工资出炉》
经济观察报 2023-01-11 《多增近8万亿! 老百姓有多爱存款》
-
- 鬼吹灯主角三人组,武力值是什么水平?可堪一流,远非顶尖
-
2026-01-02 08:53:33
-
- 民间习俗中,“八仙桌”的座次有什么讲究?
-
2026-01-02 08:51:28
-
- 三本都市重生创业文,是什么居然让男主赚的盆满钵满,再登巅峰!
-
2026-01-02 08:49:24
-
- 印度军人到底吃什么?从皮包骨到大胖子,军队伙食暴露印度大问题
-
2026-01-02 08:47:19
-
- 乔布斯马斯克等大佬都极为推崇的第一性原理,到底是什么?
-
2026-01-02 08:45:15
-
- 消失退圈?蒋佳恩经历了什么?
-
2026-01-02 08:43:11
-
- 火耗归公是什么意思?雍正皇帝为何不遗余力推行火耗归公?
-
2026-01-02 08:41:06
-
- Snapchat能为中国出海做什么
-
2026-01-01 10:14:36
-
- 深度解读:什么是大同世界?什么是世界大同?到底什么含义?
-
2026-01-01 10:12:32
-
- 搞定冯小刚、情断李现、今与张云龙恋爱,钟楚曦到底有什么魅力?
-
2026-01-01 10:10:27
-
- 1987年,中印桑多洛河谷冲突,对我国解决藏南问题造成了什么影响
-
2026-01-01 10:08:23
-
- 老人助听器哪种好?助听器什么牌子的质量好?十款助听器推荐!
-
2026-01-01 10:06:19
-
- 1995年,洛桑因车祸去世,当晚的酒局究竟发生了什么?
-
2026-01-01 10:04:14
-
- 什么是成昆铁路?
-
2026-01-01 10:02:10
-
- 网红都弱爆了,让金大川和Cici告诉你,什么叫真正的白富美
-
2026-01-01 10:00:06
-
- 一周军评:F-55,什么东西?
-
2026-01-01 09:58:01
-
- 盗墓四大门派:摸金、搬山、卸岭、发丘,各有什么本事?
-
2026-01-01 09:55:57
-
- 到底什么是去离子水?
-
2025-12-31 15:25:59
-
- “百名红通人员”是什么?有哪些人?
-
2025-12-31 15:23:54
-
- “暗网”是什么,到底有多可怕,互联网的“另外一个世界”
-
2025-12-31 15:21:50



母亲节寄语唯美短句,母亲节的祝福语(要简短)
为什么不建议买牛奶绒四件套 怎么判断是不是牛奶绒
苍南汪茜茜工作照片(温州苍南汪茜茜真正照片)
诺贝尔文学奖给莫言颁奖词原文(完整版)
李炜托奶事件,与苏醒女友夏航燕偷情照片曝光
新式军车号牌大全(最新军车牌照字母代表什么)
中学生情侣在光天化日之下偷吃禁果,视频曝光引发网友强烈谴责
孟晚舟前夫(孟晚舟前夫是淄博马晓磊)
三军仪仗队女生身高是多少 三军仪仗队女兵 身高
二婚最肉麻对联 二婚对联大全带横批