裤头姐后续:删除维权视频,53页报告铁证如山,胖东来将追究责任
裤头姐后续:删除维权视频,53页报告铁证如山,胖东来将追究责任


最近一名女网红因穿了胖东来超市购买的红内裤后出现掉色和过敏现象,在网上闹得沸沸扬扬,事情的起因看似简单,但却因为一系列的波折和对立,最终演变成了对品牌形象的巨大考验。
就在昨天胖东来再次发布公告,针对此事件出具了一份53页的检测报告书,报告中显示该内裤为合格产品,可随即女网红便删除了她发布的维权视频,这中间又有着怎样的隐情呢?


一条内裤引发的风波
事情的开端并不复杂,一个普通的消费者,在胖东来超市购买了一条红色内裤,购买后不久这名女顾客就发觉内裤出现了严重的掉色现象,并且她声称自己穿上后还发生了过敏反应。
于是她在社交媒体上发布了一段视频,详细记录了内裤掉色的情形,并公开指责胖东来产品质量不合格,甚至引发了过敏问题。

当视频发布后迅速在网上传播开来,同时引发了大量网友的关注,一些人认为女顾客是受到了产品质量问题的困扰,理应得到赔偿和合理的处理。
而另一些网友则认为,事情可能并不像女顾客描述的那样,或者她有借此机会炒作的嫌疑,无论是哪种声音,这起事件一夜之间就让胖东来超市的名字成了焦点。


面对这场突如其来的风波,胖东来超市并没有选择回避,相反他们迅速采取了积极的处理措施,首先胖东来与这名女顾客取得了联系,表示愿意为她解决问题。
超市提供的方案是退货并赔偿,除此之外他们还提出了医疗赔偿,愿意为顾客的过敏问题支付治疗费用,这一切的安排看起来是尽力满足顾客的要求,也符合商家处理纠纷的常规做法。

然而女顾客并没有对这一处理方案表示满意,她在社交媒体上继续发布视频,表达了自己对胖东来处理不当的不满,她指责商家在处理问题时态度消极,没有给她应有的尊重,那么这位女顾客要求的赔偿真的合理吗?


胖东来公布调查报告与追责决定
随着事件的发酵,女顾客的情绪变得越来越激烈,她认为胖东来应该为她承担所有治疗费用,并且要求赔偿更多的损失。
她的行为引发了网友的强烈反应,许多人开始质疑她的动机和处理方式,一些网友认为,商家已经尽力解决问题,顾客却过度要求,甚至在自己未遭受严重伤害的情况下将事件炒作。

在这种情形下,胖东来开始采取更为坚决的态度,公司不仅没有选择继续与顾客和解,而是将事情交给了法务部门,准备依法追究顾客的责任。
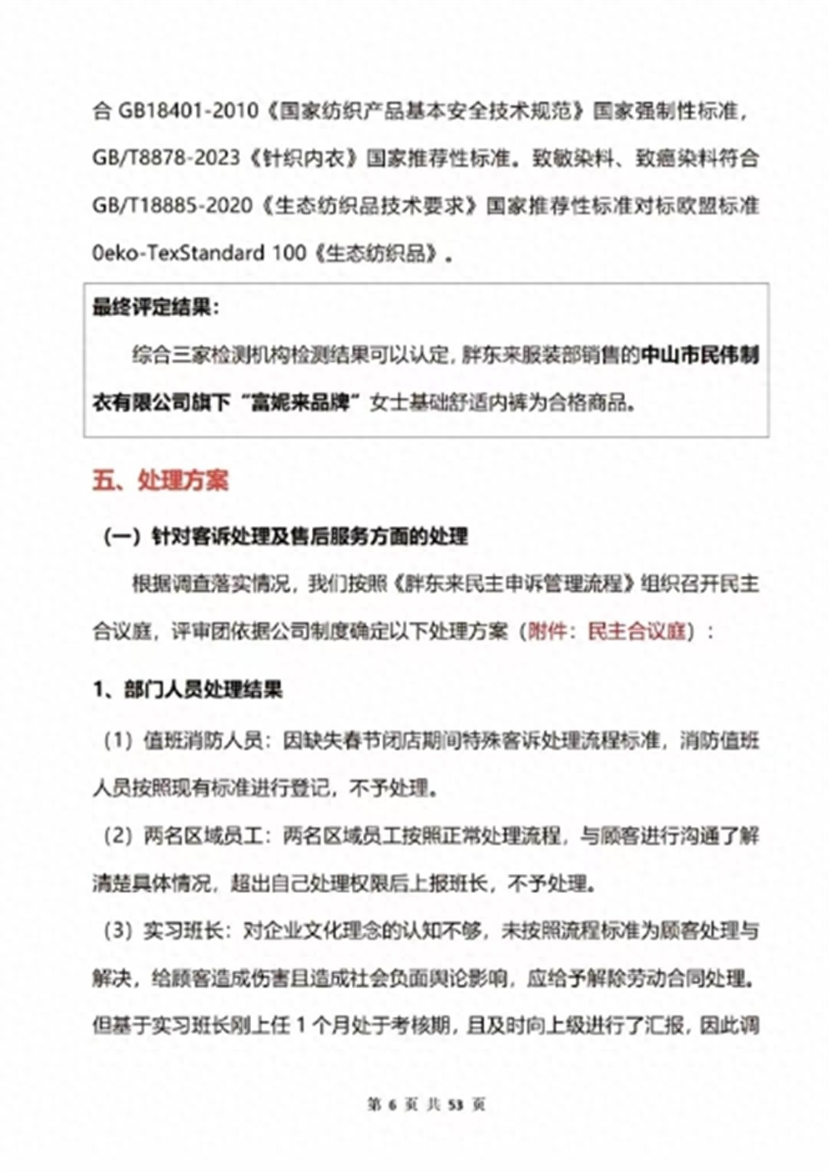
之后胖东来更是公开了一份长达53页的检测报告,报告中显示内裤的质量合格,并且针对这件事也有了后续处理。

其中就有多名胖东来的工作人员受到了处理,其中就有实习班长和多名处长店长被降职,更是有值班课长及客诉处理主管被给予了免职处理,在声明中显示,胖东来表示将会给予顾客发放500元的投诉将并承担相关的医疗费用。

虽然胖东来在公开的调查报告中澄清了事实,并表示该款内裤并未出现质量问题,但这起事件已经对其品牌形象造成了严重影响,而顾客的行为明显带有恶意抹黑的成分。
因此胖东来决定通过法律途径维护自己的权益,并公开宣布将追究顾客的侵权责任,原则上追责金额不低于100万元。

但令人意想不到的是,女顾客删除了自己之前发布的过敏视频,她的粉丝和网友纷纷开始怀疑,这一切或许只是她精心策划的一场炒作。
事实证明网友们的怀疑并非没有根据。尽管视频已经被删除,但由于网友们的高度关注,原先的视频被广泛保存并传播,她这么做又是有什么原因呢?


两极化的舆论
随着事件的进一步发酵,更多的细节开始曝光,有网友发现女顾客在拍摄视频时,背景中的购物车显示出明显是胖东来超市的标志性物品。
这一细节引发了更多人的关注,怀疑女顾客是否有过其他不当行为,因为在她的一条视频中,可以清晰的看到一辆超市的购物车,网友就开始怀疑是她从胖东来“顺走的”,而这名女顾客仅仅只是表示这车是用来装快递的。


事件的处理结果引发了不同的声音,许多网友对胖东来的做法表示支持,认为商家已尽最大努力处理问题,而顾客的行为显然过于激进和不合理。
网友们纷纷表示,恶意抹黑品牌的行为不仅不应得到容忍,还应通过法律途径进行制止,这些支持者认为,胖东来坚决追究顾客责任的做法,能够为更多品牌提供一个警示,避免类似的恶意维权事件再次发生。


然而也有一部分网友对胖东来的做法提出了质疑,他们认为在处理这类纠纷时,商家应该更加宽容和灵活,而不是一味追求法律赔偿。
这些声音认为,商家和顾客之间应当通过更多的沟通和妥协来解决问题,而不是让问题升级成一场法律大战。


此次胖东来与女顾客之间的事件,虽然最终通过法律手段得以解决,但它也暴露了现代社会中消费者与商家之间的复杂关系。
在这个信息爆炸的时代,理性和耐心是解决问题的关键,消费者和商家之间的信任建立,离不开双方的理解与合作,只有在相互尊重和信任的基础上,才能创造一个更加健康、公正的市场环境。
对此事件大家有什么看法呢?欢迎各位在评论区留言!

信息来源:极目新闻 2025-02-14——《女子称买红色内裤掉色过敏,胖东来先奖她500元再追责“不低于100万元”,多人被免职降级》

大象新闻 2025-02-14——《胖东来公布“红色内裤掉色、过敏”事件处理结果》

star星视频 2025-02-14——《胖东来再通报“女子买红内裤掉色过敏”:多人免职,奖顾客500元》

抖音——《两个小段(小)》

-
- 学会这些奥运会相关的英文表达,一起为奥运会加油
-
2026-02-25 06:23:58
-
- 忘了开过的银行卡、存过的钱?来“一键查卡”→
-
2026-02-25 06:21:44
-
- 霍金|除了万有理论,他还留下了无解的爱情
-
2026-02-25 06:19:30
-
- 明楼原型袁殊:靠5重身份游走各方势力,晚年精神恍惚,病逝北京
-
2026-02-25 06:17:16
-
- 平行宇宙真的存在吗?听听科学家怎么说
-
2026-02-11 11:38:44
-
- 美国“民兵-3”由华人设计!同门师兄却是“东风”之父
-
2026-02-11 11:36:30
-
- 开心麻花首部原创爆笑新喜剧《整个喜剧》山东组正式建组
-
2026-02-11 11:34:15
-
- 紧急提醒!本周六正常上班!还有这些消息...
-
2026-02-11 11:32:01
-
- 肥妈45岁时终于能骄傲的说自己是中国人
-
2026-02-11 11:29:46
-
- 斗破苍穹漫画双月同现 九星一体 天地潮汐 妖火降世!
-
2026-02-11 11:27:30
-
- 抖音快手超火壁纸精选,每一张都10w+
-
2026-02-11 11:25:13
-
- 童星王艺涵加盟家用产品广告拍摄秀演技
-
2026-02-11 11:22:58
-
- 女主是小作精的现言,女主又作又可爱,男主又撩又宠,绝配
-
2026-02-11 11:20:44
-
- 教你一定要学的五种蝴蝶结系法!简单实用!
-
2026-02-11 11:18:30
-
- cf租号哪个好?GG租号告诉您
-
2026-02-10 18:37:18
-
- 【旅游指南】一、安徽 16.亳州
-
2026-02-10 18:35:04
-
- 中国传统色:橘黄
-
2026-02-10 18:32:50
-
- 鑫玺足贴鑫玺足道在19个卫视黄金时段投放广告
-
2026-02-10 18:30:35
-
- 每日一字793:飞
-
2026-02-10 18:28:21
-
- 金家落败,冷清秋都没有嫌弃金燕西,为何金燕西却要抛弃冷清秋?
-
2026-02-10 18:26:07



杨恭如:我其实与郑国霖都没有恋爱,又何来结婚
恭喜《非诚勿扰》第306期13号女嘉宾:高铨 女神结婚啦
全球十大最贵的首饰珠宝,第一名的希望之星蓝钻被誉为无价之宝
NBA火箭队总经理莫雷发表涉港不当言论,中国篮协暂停交流合作
揭晓与百名上将的兵法情怀之五十三 · 童世平上将
生孩子报喜句子,宝宝出生朋友圈报喜文案
昌江属于哪个市(海南昌江县属于哪个市)
全球空气最好的城市TOP10,中国竟无一所城市上榜!
2020年国督一号案,黑老大吴迪独霸石家庄20年,涉黑6.5亿