充电宝冒烟致航班备降, 为何充电宝能“上飞机”却不能使用?
充电宝冒烟致航班备降, 为何充电宝能“上飞机”却不能使用?
央广网北京12月4日消息(记者郭佳丽)近日,网传四川航空成都飞厦门的航班疑发生意外,备降桂林后飞往厦门。12月1日,“美丽川航”官方账号对此作出回应:“11月30日成都飞往厦门的3U8925航班起飞后,客舱旅客随身携带的充电宝出现烟雾,乘务组、安保组迅速响应、有效控制,未进一步影响到客舱设施设备安全及客舱秩序。为保证飞行安全,机组按程序处置,果断决策,飞机于18:38就近安全备降桂林,完成相关安全确认工作后再次起飞,于当日21:29将旅客送抵厦门。”
充电宝“上飞机”有哪些规定?充电宝出现烟雾可能由哪些原因造成?如何安全使用充电宝?对此,记者采访了相关专家。

充电宝“上飞机”有哪些规定?
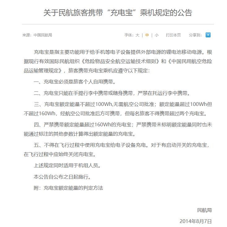
2014年,中国民航局发布《关于民航旅客携带“充电宝”乘机规定的公告》(以下简称公告)称,充电宝额定能量不超过100Wh,无需航空公司批准;额定能量超过100Wh但不超过160Wh,经航空公司批准后方可携带,但每名游客不得携带超过两个充电宝。
上述公告还称,严禁携带额定能量超过160Wh的充电宝;严禁携带未标明额定能量同时也未能通过标注的其他参数计算得出额定能量的充电宝。此外,不得在飞行过程中使用充电宝给电子设备充电。对于有启动开关的充电宝,在飞行过程中应始终关闭充电宝。

中国民航局发布的《关于民航旅客携带“充电宝”乘机规定的公告》(图片来自中国民航局官网)
为何充电宝“上飞机”只能随身携带不能托运?中国安全生产科学研究院教授级高级工程师李湖生表示,充电宝是一种个人可随身携带、自身能储备电能、主要为手机等手持式移动设备充电的便携充电器。充电宝内部都有用作电能存储的电池,大多数为锂离子电池(Li-ion)或锂离子聚合物电池(Li-PO),简称为“锂电池”。由于锂电池能量密度大,存在“热失控”自燃风险。民航部门规定充电宝只能在手提行李中携带或随身携带,严禁在托运行李中携带,原因是电池出现过热或冒烟等情况,容易被及时发现并紧急处置,而放在托运行李中不易被及时发现,更容易引发火灾事故。
为何充电宝在飞机上不能使用?李湖生解释,飞机客舱是一个封闭的增压环境,而飞机起降过程中客舱压力会有变化,充电宝的锂电池在这种环境下也会产生变化。在飞机上使用充电宝,更容易出现电池温度变化、散热不良、意外碰撞挤压等情况,导致电池“热失控”,容易出现冒烟、起火等情况。如果充电宝在飞机上出现冒烟、起火等情况,处理起来也较为困难。一旦火灾失控,后果将会非常严重,所以规定在飞机上不能使用充电宝。
充电宝出现烟雾可能由哪些原因造成?
针对客舱旅客随身携带的充电宝出现烟雾,四川航空回应称,为保证飞行安全而采取了备降措施。李湖生告诉记者,充电宝出现烟雾,是内部锂电池发生“热失控”表现出的一种外在现象,而“热失控”主要是碰撞、挤压、针刺、过充、过热等原因造成。在高温下,锂电池中会发生很多化学反应。比如,电解质和溶剂分解反应、负极与粘接剂反应、正极与电解液反应、正极材料分解反应等,并产生一氧化碳、二氧化碳、氟化氢、乙烯、乙烷、氢气和氧气等多种气体,导致电池内部压力不断增大。当电池内部压力大于安全阀开启压力时,安全阀被打开,高温高压气体会喷出。
李湖生说,由于喷出的气体中含有大量可燃气体,当遇到空气、温度达到燃点或有引火源时,在满足燃烧的条件下,充电宝就会着火并放出大量的热量,温度可高达900℃以上。如果可燃气体与空气在密闭空间内充分均匀混合,在满足一定条件后,充电宝会发生爆炸。
李湖生表示,当充电宝出现发热、冒烟的时候,要立即从口袋或包中取出,断开外接充电线路,用冷毛巾或水进行冷却,有条件时可立即将其放到不易燃的容器中。同时,乘客要立即报告机组乘务人员,由他们按照规范的操作程序进行妥善处理。一般来说,单个充电宝出现问题,及时正确处理,不会导致严重后果。如果处置不当,引发飞机上其他可燃物着火,导致火势扩大,可能会造成十分严重的后果。
中国民用航空飞行学院教授许凌洁告诉记者,针对不同具体情况,机组有相应的规范指引处理。比如,像四川航空处置充电宝出现烟雾一样,飞机在飞行途中发现充电宝冒烟,机组为确保乘客安全,飞行员可能会就近备降。
如何安全使用充电宝?
据媒体报道,近年来,多个航班发生过充电宝自燃的情况。2019年9月4日,一架南京飞厦门航班在起飞后,一名旅客携带的充电宝起火冒烟,并触发烟雾警报,乘务组按程序处置将火扑灭。
2023年8月,拉萨飞往上海的一航班备降武汉,航司回应称,“备降系因乘客充电宝掉进座椅缝隙中受到挤压冒烟,并非飞机自身有任何问题,最终实现安全备降”。
今年2月19日,由菲律宾长滩岛直飞上海的菲律宾皇家航空航班上,一名乘客的充电宝突然发生爆炸后起火,导致机舱中弥漫浓烟,航班备降香港机场进行处置。
记者查询了国内南方航空、东方航空、厦门航空等多家航空公司关于乘客携带锂电池的相关规定,均规定了禁止将备用电池和充电宝放入托运行李,禁止在飞机上使用充电宝为电子设备充电,禁止在飞机上对充电宝充电,禁止开启充电宝的其他功能。
许凌洁表示,根据相关规定,飞机在飞行过程中,旅客不得使用充电宝充电,且充电宝应全程关闭电源。如果旅客违规在飞机上使用充电宝,一旦产生严重后果,不仅航司可以追责,旅客还可能被追究法律责任。
大家该如何安全使用充电宝?在李湖生看来,首先,消费者在购买充电宝时要选择正规厂家生产的合格产品,容量不宜过大,够用就行。其次,充电宝充电的充电器、电源插座等也要是合格产品,尽可能使用原装充电器。再次,在给充电宝充电或用充电宝给手机充电时,不要放在口袋里、包里、枕边、床上或其他不易散热的地方,不要长时间充电。另外,携带或存放充电宝时,要避免磕碰、重压、挤压、跌落和强烈震动,并避免太阳暴晒。另外,不要自行拆卸或维修充电宝,到达一定使用年限后要及时报废,按要求妥善回收处置。
更多精彩资讯请在应用市场下载“央广网”客户端。欢迎提供新闻线索,24小时报料热线400-800-0088;消费者也可通过央广网“啄木鸟消费者投诉平台”线上投诉。版权声明:本文章版权归属央广网所有,未经授权不得转载。转载请联系:cnrbanquan@cnr.cn,不尊重原创的行为我们将追究责任。
-
- 30张老照片展现女子风姿绰约,仪态优雅
-
2026-04-08 09:06:44
-
- 【重庆邮电大学】科技创新与人才培养的摇篮
-
2026-04-08 09:04:30
-
- 震撼!珠峰“大堵车”多人死亡,内幕令人头皮发麻,看完更畏惧
-
2026-04-07 09:56:58
-
- 美国军事力量所向披靡?为何二战后的两场战争美国会输得那么惨?
-
2026-04-07 09:54:44
-
- 竹泉村·红石寨踏青健步行盛大开幕!五一期间将有更多精彩大戏上演!
-
2026-04-07 09:52:30
-
- 美警方披露:疑遭绑架中国女孩跟团来美,换了衣服,被带走没反抗
-
2026-04-07 09:50:15
-
- 穷是因为不努力?香港富豪体验生活后揭露穷人现实,真相极其残酷
-
2026-04-07 09:48:01
-
- 胆小鬼大结局,老范的检举信,让所有冤枉过秦理的人都受到惩罚
-
2026-04-07 09:45:47
-
- 身价3000万的藏獒,如何沦为17万人地区、14000条流浪狗?
-
2026-04-07 09:43:32
-
- 残忍!青岛三名学生强奸同学的漂亮母亲,母子二人双双殒命!
-
2026-04-07 09:41:18
-
- 57岁的“高考钉子户”梁实,征战高考41个年头,或将完美收官?
-
2026-04-07 09:39:04
-
- 5年间故意制造190余起交通事故,“碰瓷王”非法获利上百万元
-
2026-04-07 09:36:50
-
- 95年我受到当年排长的热情款待,已是旅长的他,却一直叫我老团长
-
2026-04-06 07:19:05
-
- 「8点悦读」推荐5本好看的养崽文,一起慢慢成长,最终展翅翱翔
-
2026-04-06 07:16:50
-
- 朱军性骚扰案判决来了:他虽清白,却很无奈
-
2026-04-06 07:14:36
-
- 农民工陆续返乡,各县区“抢人大战”悄然打响!
-
2026-04-06 07:12:22
-
- 被称国际走婚族,遭陷害被封杀,还记得头戴大花的杨二车娜姆吗?
-
2026-04-06 07:10:07
-
- 朱迅:人生坎坷却坚韧不屈,国庆前夕登顶泰山,书写励志传奇
-
2026-04-06 07:07:53
-
- 这6所江苏好二本大学,分数不高重点关注
-
2026-04-06 07:05:39
-
- 小鹰与夜魔:UFC轻量级的巅峰之约与命运纠葛
-
2026-04-06 07:03:25



NBA火箭队总经理莫雷发表涉港不当言论,中国篮协暂停交流合作
杨恭如:我其实与郑国霖都没有恋爱,又何来结婚
揭晓与百名上将的兵法情怀之五十三 · 童世平上将
全球十大最贵的首饰珠宝,第一名的希望之星蓝钻被誉为无价之宝
恭喜《非诚勿扰》第306期13号女嘉宾:高铨 女神结婚啦
生孩子报喜句子,宝宝出生朋友圈报喜文案
日本人口是多少亿(日本全国1.25亿人基本与广东省相当)
昌江属于哪个市(海南昌江县属于哪个市)